GIS2 2012 Gruppe 3

Aus Geometa Lab OST
Zur Navigation springen Zur Suche springen

zurück zu: Workshop GIS2 2012

Wo ist das Verdichtungspotenzial für Wohnen hoch, wo tief?

Themabeschrieb

Unser Thema befasst sich mit der Analyse, in welchen Gebieten ein hohes bzw. kleines Potential an Verdichtung im Bereich Wohnen möglich ist. Dabei wurde vor allem die bauliche Verdichtung betrachtet. Eine Wohnverdichtung ist wie folgt möglich:

  • Umbau
  • Anbau
  • Ersatzneubau

Stakeholder

Herr Tobler und Herr Kalberer wurden von der Stadt Winterthur angefragt, ob sich innerhalb des Siedlungsgebietes noch unausgeschöpftes Potenzial an Wohnverdichtung befindet. Mit gütiger Unterstützung des GIS wurde zuerst die Grundlagen studiert und geprüft, ob die Infos zur Eruierung der Wohnverdichtung hilfreich sind. Anschliessend wurden differenzierte Bewertungsmethoden eingefügt und miteinander verglichen. Schlussendlich wurden die Gebäude mit einem hohen Potenzial an Wohnverdichtung grün und jene mit keinem Potenzial rot dargestellt.


Funktionsmodell

Ein hohes Potential der Wohnverdichtung zeichnet sich aus durch:

  • Nicht völlig ausgeschöpfte Bauzonen
  • Nicht überbaute Bauparzellen (Baulücken)
  • Überbauungsgrad
  • (Leerstände)

Ein tiefes Potential der Wohnverdichtung zeichnet sich aus durch:

  • Hoher Ausbaugrad
  • Ungeeignete Bauzonen (tiefes Mass an AZ - z.B. Einfamilienzone)


Eine Wohnverdichtung ist in folgenden Fällen unmöglich:

  • Gebiete ausserhalb der Bauzonen (Wald, Gewässer, Strassen etc.)
  • Ausbaugrad bei 100%


Folgende Faktoren beeinflussen das Bewertungsresultat im positivem wie negativem Sinne:

  • Ausnützungsziffer (Die Datengrundlage der AZ ist leider fehlerhaft und wurde daher nicht berücksichtigt. Im Zentrum von Winterthur ist die AZ grösstenteils mit 0 angegeben, dies ist unmöglich.)
  • Überbauungs- und Erschliessungsstand
  • Überbauungsziffer (Die Datengrundlage der ÜZ ist leider fehlerhaft und wurde daher nicht berücksichtigt. Der Datensatz ist nicht vollständig.)
  • Lärmempfindlichkeitsstufen
  • Nutzungszonen
  • Gebäudearten

Model.jpg

Verwendete GIS-Daten

  • Swisstopo vec25
  • ZH_ARV

Repräsentationsmodell

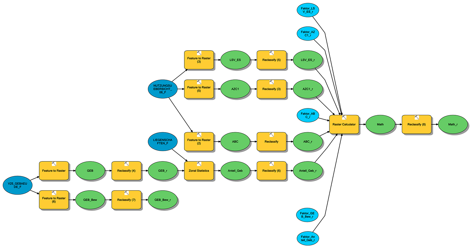
Faktor Überbauungs- und Erschliessungsstand

  1. Es wird zwischen überbaut, baureif, innert 5 Jahren baureif und längerfristig baureif unterschieden.
  2. ++ baureif / + überbaut / - innert 5 Jahren baureif / -- längerfristig baureif
  3. Datengrundlage: ZH_ARV, Überbauungs- und Erschliessungsstand

Faktor Lärmempfindlichkeitsstufen

  1. Skala von 1-4 gemäss Lärmschutzverordnung
  2. ++ 1 / + 2 / - 3 / -- 4
  3. Datengrundlage: ZH_ARV, Lärmempfindlichkeitsstufen

Faktor Nutzungszonen

  1. Zonenbezeichnung der Stadt Winterthur
  2. ++ Wohnzonen / + Wohn- und Gewerbezonen / - Zentrumszone, Dorfzone / -- Industriezone, Landwirtschaftszone
  3. Datengrundlage: ZH_ARV, Gruppierung der Zonen

Faktor Gebäudearten

  1. Unterteilung der Gebäude in Wohngebäude, Kirchen, Schloss, Schiessstände, etc.
  2. Verhältnis zwischen Wohngebäude- und Grundstücksfläche. Je kleiner das Verhältnis, desto besser.
  3. Datengrundlage,ZH_ARV, Liegenschaften_F

Faktorkombination: Gewichtung und Überlagerung

Die verschiedenen Faktoren wurden wie folgt gewichtet:

  • 40% Zonenarten
  • 30% Überbauungs- und Erschliessungsstand
  • 15% Lärmempfindlichkeitsstufe
  • 15% Verhältnis Zwischen Grundstücks- und Gebäudefläche

Die einzelnen Resultate wurden überlagert. Dabei entstand der nachfolgende Plan. Aufgrund der klar abgegrenzten Bewertungen (z.B. Nichtbauzone, Wald, Kirchen, Verkehrsflächen mit der Gewichtung 0) haben die meisten Gebiete kein Potenzial an Wohnverdichtung und es entstand eine sehr restriktive Bewertung.

Bewertungskarte Wohnverdichtung.jpg


Entwicklungsversionen für Winterthur

Zusammenfassung

In der Übung 2 unseres Kurses GIS2 erarbeiteten wir eine Entwicklungsvision für Winterthur. Vorgegebene Mindestflächen für Wohnen, Arbeit und Dienstleistung, Ver- und Entsorgung, Verkehr, Erholung und Natur und Landschaft wurden anhand unserer Bewertungskarten der Übung 1 ausgeschieden. Die Mindestanzahl von neuen Einwohnern wurde auf 15'000 vorgeschrieben.

Vorgehensweise

Schritt für Schritt wurden die verschiedenen Gebiete eruiert. Jedes unserer ausgeschiedenen Gebiete basiert auf einer spezifischen Berechnung. Die verschiedenen Ergebnisse der ersten Übung wurden für jede Entwicklungsversion einzeln miteinander verrechnet. So schieden z.B. für die Wohngebiete mit hoher Dichte die Gebiete mit mässiger oder schlechter Erschliessungsqualität aus. Für die Veranschaulichung ist nachfolgend die Berechnung für Wohngebiete mit hoher Dichte:

("%PotOekolEntwickl%" <= 2) & ("%Versorgungsdichte%" > 4) & ("%Erschliessungsquali%" > 4) & ("%EignungPublikumsAnlag%" < 3) & ("%RisikoVerarmung%" < 5)

Grp3 Planung.jpg

Versorgungsdichte Verdichtungspotential ERschlieissungsgrad ERholungsversorgung pot. Publikumsint. Anlagen pot. landschaftsbas. ERholung risiko Verarmung Umlagerungspotential MIV öV potential pRIMÄrproduktion ölkol entwicklungspotential