GIS2 2010 Gruppe 6
zurück zu Workshop GIS2 2010
Standorte für publikumsintensive Einrichtungen
Definition publikumsintensive Einrichtung
Der Begriff der publikumsintensiven Einrichtung umfasst grundsätzlich eine weitgefasste Typologie von Anlagen.
ARE und BUWAL (Muggli 2002) definieren Publikumsintensive Konsum- und Freizeit-Einrichtungen wie folgt:
Die Liste ist jedoch nocht abschliessend. So können Einrichtungen wie Bank, Post etc. ebenfalls zu Publikumsintensiven Einrichtungen gezählt werden.
Problematik
Publikumsintensive Einrichtungen, welche sich nicht an zentraler Lage befinden, haben beträchtliche räumliche Auswirkungen. Zum Einen schwächen sie die bestehenden Zentren. Zum Anderen erhöht sich aufgrund des grossen Publikumsaufkommens von solchen Anlagen die Attraktivität des Standortes für die Ansiedlung weiterer dezentraler Betriebe, welche von diesem Kundenstrom profitieren können. Publikumsintensive Einrichtungen sind also auch zentrenbildend. Aufgrund ihrer überkommunalen Bedeutung können sie zudem viel Verkehr erzeugen und sind damit umweltrelevant.
Stakeholder
Wir bewerten das Thema aus der Sicht eines Investors, der ein geeignetes Grundstück sucht um seine publikumsintensive Einrichtung zu erstellen.
Bewertung
Bewertungs - Faktoren
Erschliessungsstand (Grundstückverfügbarkeit)
Distanz zum Autobahnanschluss
Distanz zum Zentrum
Hangneigung
Parzellengrösse
Nutzungszone
Bewertungsinhalt
Erschliessungsstand (Grundstückverfügbarkeit)
Bewertungsüberlegungen: Was ist gut - was ist schlecht?
- Gut: baureif
- Schlecht: noch nicht erschlossen, längerfristig baureif
Datengrundlage: Nutzungsübersicht_06
Faktorableitung:
- überbaut: 20
- baureif: 100
- baureif in 5 Jahren: 80
- längerfristig baureif: 20
Autobahnanschluss
Bewertungsüberlegungen: Was ist gut - was ist schlecht?
- Gut: Nähe Autobahn Ein-/Ausfahrt
- Schlecht: nächste Autobahn Ein-/Ausfahrt ist weit weg
Datengrundlage: V25_Strassen
Faktorableitung
- < 500m: 100
- 501m bis 1000m: 80
- 1001m bis 2000m: 50
- > 2001m: 10
Hangneigung
Bewertungsüberlegungen: Was ist gut - was ist schlecht?
- Gut: flach
- Schlecht: starke Neigung
Datengrundlage: DHM 25, Swisstopo
Faktorableitung:
- < 17°: 100
- 18° bis 25°: 80
- 26° bis 35°: 40
- 36° bis 43°: 40
- > 44°: 10
Parzellengrösse
Bewertungsüberlegungen: Was ist gut - was ist schlecht?
- Gut: genügend gross
- Schlecht: zu klein, zu gross
Datengrundlage: Liegenschaften
Faktorableitung:
- < 1000m2: 10
- 1001m bis 2000m: 40
- 2001m bis 5000m: 80
- 5001m bis 10000m: 100
- 10001m bis 15000m: 40
- > 15001m: 10
Distanz zum Zentrum
Bewertungsüberlegungen: Was ist gut - was ist schlecht?
-> Lage ist abhängig von Art der Publikumsintensiven Einrichtung.
Beispiele:
Zentrale Lage für kleinere Publikumsintensive Einrichtungen wie Post, Bank etc.
Grössere Publikumsintensive Einrichtungen mit verkehrsintensiver Auswirkung eher dezentral, da grössere Grundstücke in zentralen Lagen der Innenstadt, die sich für den Bau von grösseren Publikumsintensiven Einrichtungen eignen würden heute kaum noch zu finden und/oder zu teuer sind.
Datengrundlage: Siedlungsgebiet
Faktorableitung:
- < 300m: 100
- 301m bis 600m: 80
- 601m bis 1000m: 70
- > 1001m: 10
Nutzungszone
Bewertungsüberlegungen: Was ist gut - was ist schlecht?
- Gut: Gewerbe-, Industriezone
- Schlecht: Wohnzone
Datengrundlage: Nutzungsuebersicht_06
Faktorableitung:
- Industrie und Dienstleistung: 100
- Zentrum: 100
- Kernzone: 80
- Wohn- und Gewerbe: 60
- übrige Zonen: 0
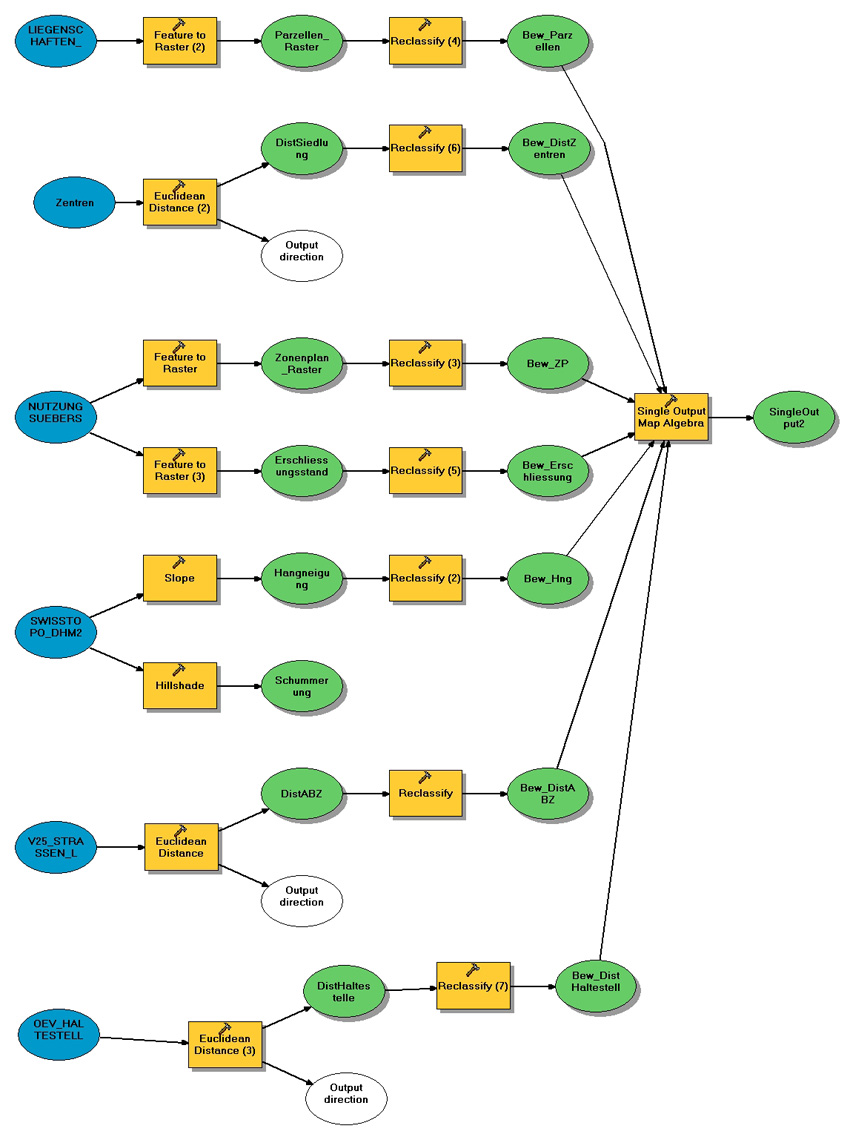
Faktorkombination: Gewichtung und Überlagerung
Da das Ganze aus Sicht eines Investors betrachtet wird, wurden die Faktoren Erschliessungsstand (Grundstückverfügbarkeit), Parzellengrösse und Nutzungszone als am Höchsten gewertet.
Faktorgewichtung in der Übersicht:
Erschliessungsstand (Grundstückverfügbarkeit): 3x
Distanz zum Autobahnanschluss: 1x
Distanz zum Zentrum: 1x
Hangneigung: 2x
Parzellengrösse: 3x
Nutzungszone: 3x
Modell




