GIS2 2010 Gruppe 4

Aus Geometa Lab OST
Zur Navigation springen Zur Suche springen

zurück zu Workshop GIS2 2010

Thema

Wohngebietseignung Welche Gebiete sind in der Stadt Winterthur geeignet, um neue Wohngebiete auszuscheiden bzw. um geeignete Verdichtungsgebiete Wohnen auszuscheiden.

Stakeholder

Wir bewerten das Thema aus der Sicht der Stadt Winterthur, um dem Stadtplaner ein zusätliches Instrument in die Hand zu geben, um eine objektive Entscheidungsfindung bei Neueinzonungen von Wohnzonen zu geben.

Bewertung

Bewertungs - Faktoren

Bewertungsinhalt

  • Was ist eine gute Situation?
  • Was ist eine schlechte Situation?
  • Skizze...

Faktoren

Faktor 1: bevorzugte Himmelsrichtung (Gewicht an Gesamtbewertung 17%)

  • Bewertungsüberlegungen:

Gute Bewertung: Eine sehr gute Bewertung erfolgte, wenn das Gelände zwischen 180 - 270 Grad ausgerichtet war. Schlechte Bewertung: Eine schlechte Bewertung erfolgte, wenn das Gelände zwischen 315 - 45 Grad ausgerichtet war.


  • Datengrundlage, resp. Faktorableitung: Höhenmodell

Die Datengrundlage bildet SWISSTOPO_DHM25


  • Gewichtung:
Werte Gewichtung

-1-0

0

0-45

10

45-90

20

90-135

30

135-180

60

180-225

100

225-270

100

270-315

30

315-360

10


Faktor 2: Höhenlage (Gewicht an Gesamtbewertung 29%)

  • Bewertungsüberlegungen:

Gute Bewertung: Je höher das Gebiet gelegen ist, desto besser wurde es bewertet. Schlechte Bewertung: Je tiefer das Gebiet gelegen ist, desto schlechter wurde es bewertet.


  • Datengrundlage, resp. Faktorableitung: Höhenmodell

Die Datengrundlage bildet SWISSTOPO_DHM25


  • Gewichtung:
Werte Gewichtung

0-345

0

345-450

0

450-600

50

600-750

100


Faktor 3: Distanz zu Haltestellen ÖV(Gewicht an Gesamtbewertung 8%)

  • Bewertungsüberlegungen:

Gute Bewertung: Je näher das Gebiet an einer ÖV Haltestelle gelegen ist, desto besser war die Bewertung. Schlechte Bewertung: Je weiter das Gebiet von einer ÖV Haltestelle entfernt ist, desto schlechter war die Bewertung.


  • Datengrundlage, resp. Faktorableitung: ÖV Haltestellen

Die Datengrundlage bildet OEV_Haltestellen_P


  • Gewichtung:
Werte Gewichtung

0-100

100

100-200

90

200-300

80

300-400

60

400-500

40

500-600

30

600-700

20

700-800

10

800-3000

0

Faktor 4: Distanz zu Arbeitsstätten(Gewicht an Gesamtbewertung 4%)

  • Bewertungsüberlegungen:

Gute Bewertung: Je näher das Gebiet an Arbeitsstätten grenzt, desto besser wurde es bewertet. Schlechte Bewertung: Je weiter das Gebiet von Arbeitsstätten entfernt ist, desto schlechter wurde es bewertet.

  • Datengrundlage, resp. Faktorableitung: Distanz

Die Datengrundlage bildet BZ2008_BESCH_AST_BESCH_S_ABT_1

  • Gewichtung:
Werte Gewichtung

0-200

100

200-500

80

500-1000

50

1000-2000

20

Faktor 5: Wohnzonen (Gewicht an Gesamtbewertung 42%)

  • Bewertungsüberlegungen:

Gute Bewertung: Wenn die Nutzung Wohnen zulässt (z.B. Wohnzone) Schlechte Bewertung: Wenn die Nutzung Wohnen nicht zulässt (z.B. Industriezone)


  • Datengrundlage, resp. Faktorableitung: Zonenplan

Die Datengrundlage bildet NUTZUNGSUEBERSICHT_06_F


  • Gewichtung:
Werte Gewichtung

Keine Wohnzone

0

Wohnzone

100

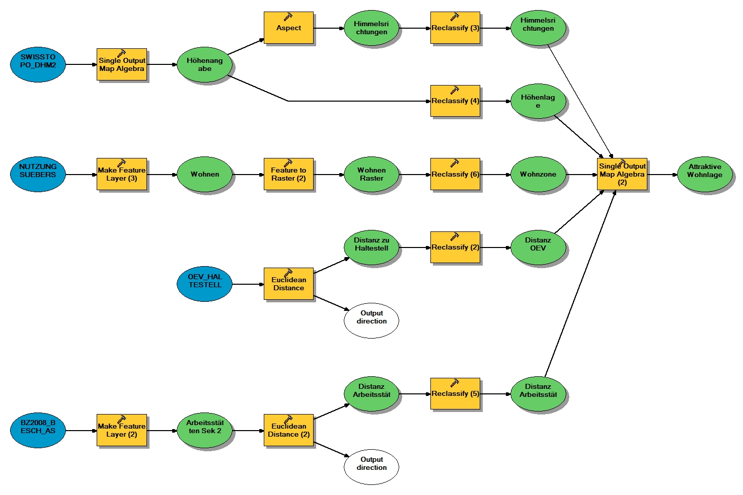
Funktionenmodell

Modell grafik ad.jpg

Faktorkombination: Gewichtung und Überlagerung

Text...