RP6 08a Team:Naherholung

Aus Geometa Lab OST
Zur Navigation springen Zur Suche springen

link zu Workshop-Seite RP6 08a


Naherholung im Zürcher Oberland

Dokumentation

Ziel der Semesterübung

Im Rahmen des Kurses GIS2 im Modul Raumplanung 6 soll an einem konkreten Beispiel die Erarbeitung eines GIS-Bewertungsmodells durchgespielt werden. In Form eines Workshops werden dabei verschiedene Planungsthemen im Raum Zürcher Oberland mittels GIS-Analysen beleuchtet. Nebst den GIS-bezogenen Arbeitsschritten soll zudem die Benutzung von MediaWiki geübt werden. Diese zwei Technologien werden (unter anderen) in Zukunft immer mehr an Bedeutung gewinnen, weshalb es besonders wichtig ist, deren Vor- und Nachteile sowie Besonderheiten und Schwächen zu kennen.


Aufgabenstellung

Aus einer grossen Fülle verschiedener Planungsthemen vertieft sich jedes Zweierteam in eines davon. Die hier vorliegende Semesterübung behandelt das Thema Naherholung. Die Arbeit umfasst eine GIS-gestützte Analyse (nach Steinitz0' 1990), die folgende dazugehörige Dokumentation sowie eine SWOT-Analyse des zusammenstellten Modells. Anschliessend folgen noch eine Wirkungsanalyse und die Umsetzung mit GoogleEarth. Die GIS-Analyse ist als Bewertungskarte darzustellen, in der der ganze Perimeter in einer 6-stufige Eignungsskala eingefärbt ist. Anhand dieser Karte wird nachweisbar, welche Räume sich besonders gut für die Naherholung eignen und welche überhaupt nicht.



Grundlagen

  • Layer "zonenplan"
  • Layer "vec25_pri_poly"
  • Layer "vec25_gwn"
  • Layer "dhm25"



Vorgehen

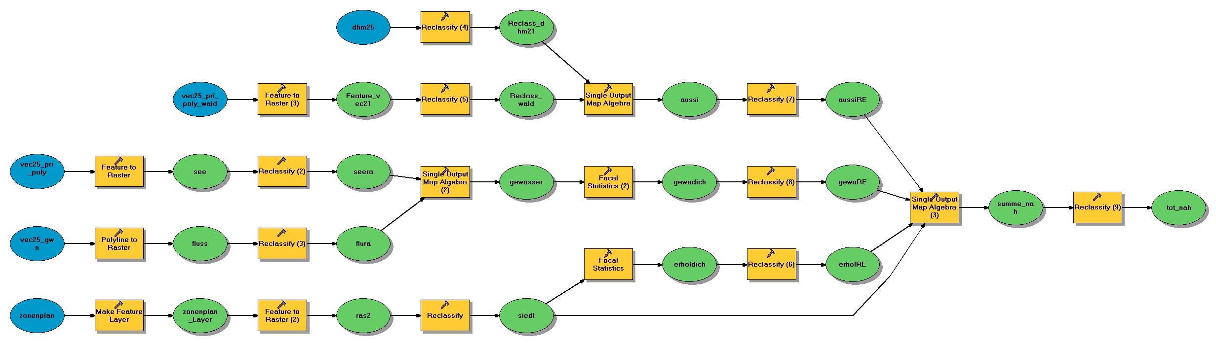
Naherh model.jpg


Definition "Naherholungsgebiet"

Für die Bewertung der Eignung der Landschaft als Naherholungsgebiet wurden folgende Annahmen getroffen:

  • Naherholungsgebiet liegt ausserhalb des Siedlungsgebietes (ausserhalb der Bauzone).
  • Umso näher an einem Gewässer, umso geeigneter ist ein Raum für die Naherholung.
  • Umso höher, umso geeigneter ist ein Raum für die Naherholung ( >> Aussicht!)


Arbeitsschritte

Entfernung zum Siedlungsgebiet

  1. Zonenplan ins ArcMap importieren und daraus ein Rasterfile generieren.
  2. Mittels einer Reklassierung den ganzen Perimeter in Siedlungsgebiet (Bauzonen) und Nicht-Siedlungsgebiet (Nicht-Bauzonen) unterteilen. >>Begründung: Naherholungsgebiet nur ausserhalb der Siedlung möglich --> "siedl"
  3. Mit der Funktion "Focal Statistics" die Entfernung der einzelnen Pixels zur Siedlung darstellen. >>Annahme: umso weiter entfernt vom Siedlungsgebiet umso höher die Eignung als Naherholungsgebiet

--> "erholRE"



Nähe zum Gewässer

  1. vec25 der Gewässernetze und der Primärflächen ins ArcMap importieren und daraus Rasterfiles generieren.
  2. Mittels Reklassierung aus dem File der Gewässernetze die Flüsse und aus dem File der Primärflächen die Seen auswählen.
  3. Durch ein Single Output Map Algebra die Flüsse und Seen auf einem Layer zusammenfügen.
  4. Mit der Funktion "Focal Statistics" die Entfernung der einzelnen Pixels zu den Gewässer darstellen. >>Annahme: Gewässer haben Einfluss auf die Naherholungsqualität: Ufergebiet erhalten die beste Bewertung, Seen/Flüsse selbst (Eignung zum Baden) etwas tiefere Werte, für die weiteren Gebiete nehmen die Werte mit zunehmender Entfernung ab.

--> "gewaRE"



Aussicht

  1. vec25 der Primarflächen ins ArcMap importieren und daraus ein Rasterfile generieren.
  2. Mittels Reklassierung die Waldflächen auswählen >>Begründung: Waldflächen fallen in der anschliessenden Bewertung weg, da im Wald die Aussicht sowieso verwehrt ist.
  3. dhm25 ins ArcMap importieren und mittels Reklassierung das Gelände "einteilen": >500 m.ü.M. - 500-600 m.ü.M. - ... - <1000 m.ü.M.
  4. Durch die Anwendung des Single Output Map Algebra der Waldflächen und des dhm-Files die Waldflächen für die weitere Bewertung eliminieren.
  5. Damit die Waldflächen nicht den Wert 0 aufweisen (und dies bei einer späteren Multiplikation zu einer Verfälschung beitragen würde...) mittels Reklassierung den Waldflächen bezüglich Aussicht den Wert 1 zuweisen, die Nicht-Waldflächen gemäss ihrer Höhe bewerten (s. Schritt 3).

--> "aussiRE"



Zusammenfügen zur Gesamtbewertung

  1. Layer erholRE, gewaRE, aussiRE und siedl mittels Single Output Map Algebra miteinander multiplizieren. >>Begründung für Layer siedl: Alle Gebiete innerhalb des Siedlungsgebietes weisen in diesem Layer den Wert 0 auf. Bei der gesamten Multiplikation ergibt dies in der Folge für alle diese Gebiete stets ebenfalls 0. Somit ist erfüllt, dass Naherholungsgebiet nur ausserhalb des Siedlungsgebiets liegen kann.
  2. Der daraus resultierende Layer mittels Reklassierung in 6 Kategorien einteilen (von sehr gut geeignet (für Naherholung) bis gar nicht geeignet (für Naherholung)).
  3. Diesen letzten Layer ins vorbereitete Bewertungskarte-File einfügen.

--> naherh_Bewertungskarte.mxd

Bewertungskarte

Link Media:Naherh Bewertungskarte.pdf




SWOT-Analyse des Bewertungsmodelles

Was ist? Was könnte?

Stärken (Strengths):

Chancen (Oppurtunities):

  • Die Siedlungsgebiete sind vollständig mit "keine Werte" (d.h. keine Eignung als Naherholungsgebiet) bewertet.
  • Bei der Bewertung von Aussichstpunkten ist die Problematik des Waldes (sowieso keine Aussicht wegen der hohen Bäume) integriert worden, ohne dass er die anderen Bewertungskriterien verfälscht.
  • Die Gewässer selber gelten auch als Naherholungsgebiet. Die Gewässerränder sind jedoch höher gewichtet als z.B. die Seemitte.
  • Die Bewertung kann noch um viele Faktoren ergänzt werden, wie z.B. das Strassennetz (Erschliessungsqualität oder auch Entfernung zu stark befahrenen Strassen).
  • Erste einfache Aussagen sind aber auch so schon möglich.

Schwächen (Weaknesses):

Gefahren (Threats):

  • Das Strassennetz als störender Faktor (Nähe zu stark belasteten Strassen bzw. Zugstrecken) sowie als Faktor für die Erreichbarkeit ist noch nicht integriert.
  • Die Bewertungen des Gewässers könnten noch exakter erfolgen.
  • Auch innerhalb des Siedlungsgebietes gibt es Flächen, die sich zur Naherholung eignen. Dazu wäre aber eine detaillierte Bewertung nötig gewesen.
  • Gebiete mit guter Bewertungen sind nicht ohne weitere Abklärungen als Naherholungsgebiet zu deklarieren. Gebiete, welche mit z.B. mit Schutzverordnungen belegt sind, wurden nicht in unsere Bewertungen integriert.
  • Viele weitere Faktoren, die von uns nicht berücksichtig worden sind, beinflussen die Naherholung. Das Modell müsste noch sehr stark ausgebaut werden.
  • Für die definitive Deklaration von Naherholungsgebieten bleibt die Besichtigung vor Ort jedoch unumgänglich, weil trotz bester und modernster Technologie nicht alles digital aufgezeigt werden kann.







Notizen zum Vorgehen

06.10.08

Vorgehensweise

  • Zonenplan
    • Bauzonen ausblenden
  • Distanz zur Siedlung
    • Radius definieren

--> Perimeter Naherholungsgebiet


  • Bewertung
    • Nähe zu Wasser (+)
    • Aussicht (+)
    • Nähe zu Strassen (-)
    • ....

Offene Fragen

  • muss eine GD erstellt werden? >> nein, ab jetzt nur noch ModelBuilder!! ;-)
  • ist das Vorgehen ok? >> JA :-)


Unterricht 08.10.08

neu: Geodatabase - Toolbox - Toolset - Model (general setting (workspace), cartography settings, raster analysis settings)

  • Add data: Zonenplan
  • model > edit > zonenplan > Analysis Tools: Extract: Select > Doppelklick: Expression > query builder ((ZLAB LIKE ... OR ZLAB LIKE ...)AND > ok, apply > run... Jeeehhhh!!!

--> Basis-Flächen möglicher Naherholungsgebiete


Um nun die Siedlungsgebiete auszuwählen (genau das Gegenteil der möglichen Naherholungsgebiete):

  • Conversion Tools: To Raster: Feature to Raster > ZLAB auswählen > Apply > verschiedene Farben = verschiedene Zonen ausserhalb BZ (Flächen ohne Farbe = BZ = no data)
  • Reclassify: alle Zonen ausserhalb BZ auf 0 stellen, no data auf 1 stellen >> Siedlungsgebiet wird ausgewählt!!! ("siedl")


Distanzen rund um Siedlungsgebiet aufzeigen > Dichte von Überschneidungen ausweisen:


  • weiter im model: Analysis Tools: Proximity: Buffer >



Unterricht 15.1008

  • focal statistics (input, output, circle (Grösse des Untersuchungsumkreises um jedes Rasterfeld:40), Funktion (z.B. mean = Mittelwert) >> "erholdich"
  • single output map algebra > (((siedl * erholdich)*-1)+1)*sield >> Farbe umgedreht (-1) damit die Gebiete umso dunkler sind umso näher sie beim Siedlungsgebiet sind, das Siedlungsgebiet selber hat aber Wert 0 (deshalb am Schluss nochmals mit siedl multipliziert)


weiteres Vorgehen

  • "ve25_gwn" und "vec25_pri" einlesen
  • vec25_gwn > feature to raster > reclass (alle Flüsse = 1, alles andere = 0) >> flura
  • vec25_pri > attribute table: z_see select und feature to raster
  • single output map algebra > Flüsse * See = Gewässer
  • single output map algebra > Gewässer * erhol freir (Freiraum)


Weiterarbeiten 20.10.08

  • vec25_pri > select by attributes (in attribute table): objectval like z_see > create layer from selected feature >> neuer Layer mit Seen als Vektordaten
  • model: vec25_pri > feature to raster (AREA) > Seen werden angezeigt (Klassierung nach Grösse)
  • model: reclassify der Seen: alle Seen (jeglicher Grösse) = 1, no data = 0 >> seera
  • model: single output map algebra: flura + seera
  • layer properties > symbology: neue Klassierung: Klasse 0 (no color), Klasse 0-2 (See und/oder Fluss --> blau)
  • model: focal statistics (input, output, circle (Untersuchungsumkreis: 80), mean) >> gewadich
  • model: single output map algebra: gewasser * gewadich >> erhol_gewa


Idee DHM:

  • Wald aus vec25_pri selektieren (attriubte table) > feature to raster > reclassify 0 (=Wald) 1(=alles andere)
  • single map algebra: dhm * siedl (Siedlung = 0) * Wald (Wald = 0) >> dhm mit allen Flächen ausserhalb Wald und Siedlung
  • reclassify: verschiedene Klassen je nach Höhe (Wald = 1, für alles andere höhere Werte)

>> Frage: Wie verknüpfen wir erhol_freir, erhol_gewa, dhm-Bewertung????

Unterricht 22.10.08

  • absturz um absturz um absturz....
  • gewadich und erholdich entschlackt :-)


Weiterarbeiten 27.10.08

  • dhm ins Model ziehen
  • reclassify: 6 Klassen (-500, 500-600, ... 900-1000 entspricht neu den Werten 1-6)
  • vec25_pri_poly > selection by attributes (attribute table) > Objectval like z_WALD > neuer Layer
  • neuer Layer ins Model ziehen > feature to raster (AREA) > Wald wird angezeigt (layer "wald")
  • reclassify des Waldes: alle Wälder = 0, no data = 1 >> reclass wald
  • single output map algebra: reclass_dhm21 * reclass_wald >> aussi

--> alle 3 Teile (erholdich, gewadich, aussi) in 100er-Skala umformen

  • reclassify aussi: 6 Klassen zwischen 1 und 100 (1 = Wald, also eigentlich keine Aussicht) >> aussiRE
  • reclassify gewadich: 9 Klassen zwischen 1 und 100 (höchste Werte für Uferbereiche) >> gewaRE
  • reclassify erholdich: 9 Klassen zwischen 1 und 100 (höchste Werte für Bereiche am weitesten entfernt von Siedlung) >> erholRE
  • single output map algebra: aussiRE * gewaRE * erholRE >> tutti :D

>> reclassify tutti: 6 Klassen (natural brake)

--> VorlageBewertungskarte öffnen > set data source: reclass sing2 (= reclass_tutti)